重磅!新榜发布《2025企业新媒体战略白皮书》
新榜有赚 2025-04-28
流量红利从粗放转向精准,企业新媒体战场已进入生态级博弈时代。
作为中国新媒体生态的深度参与者与数据服务领航者,新榜基于覆盖全域社媒平台的亿级账号动态数据库,连续多年发布企业新媒体观察报告。
当前,面对用户触点裂变为跨平台、多形态、高频次的数字碎片困境,新榜重磅发布企业新媒体战略白皮书——《矩阵纪元:企业新媒体生态位与实践图谱》,报告以前瞻视角锚定2025年核心命题:如何通过矩阵战略重构品牌与用户的深度连接?
报告从运营生态、行业发展等角度深度剖析企业新媒体发展现状,分析内容与用户策略,解析品牌矩阵模型与实操路径,通过研究典型案例,沉淀方法论,为品牌找到可复用的运营范式,最后,报告还提炼出企业矩阵构建三力模型,助力品牌打造可持续扩张的矩阵运营体系。
期望通过这份报告全方位为品牌2025年战略布局提供前瞻推演--唯有掌握矩阵化、生态化、智能化的运营思维,方能在用户注意力稀缺时代,将流量洪流转化为品牌资产的长效蓄水池。
报告速览
■2024年超60%企业已布局新媒体账号,运营策略加速向多平台协同转型,多平台布局企业翻倍;
■平台选择上,以“抖音”为核心基础盘,超85%企业优先布局都抖音;
■账号布局上,从单一品牌账号向全员营销矩阵转型的结构性升级;
■内容创作上,AIGC开始发挥辅助作用,AIGC产品活跃用户月均增长率11.4%;
■行业上,低频高客单侧重深度内容沉淀与长周期信任链构建,中频中客单依赖兴趣圈层渗透和可视化爆款提高转化,高频低客单以碎片化场景触发冲动消费;
......
*拉至文末,获取完整版
《矩阵纪元:企业新媒体生态位与实践图谱》
企业新媒体运营生态
跨平台多账号运营已成企业新媒体标配
2024年超60%的企业已布局新媒体账号运营,各平台企业号渗透率全面提升,视频号增速领跑(+7.6%)。企业新媒体运营策略加速向多平台协同转型,多平台布局企业翻倍。
在平台选择策略上,逐渐形成三级差异化布局体系:形成以“抖音”为核心基础盘(超85%的企业优先布局抖音) + “公众号/视频号”为增长引擎(公众号和视频号企业号占比增长最快)+ “小红书/快手/微博/B站”为深度/补充传播平台的组合布局策略。
▲《矩阵纪元:企业新媒体生态位与实践图谱》部分截图
账号布局:从品牌号到全员营销矩阵
从账号布局来看,2024年企业新媒体生态呈现从单一品牌账号向全员营销矩阵转型的结构性升级。
单个品牌账号体系内部分工精细化特征凸显;高管账号以17.6%增速通过行业趋势解读与产品技术直播塑造专业IP,员工账号以45.3%的激增态势依托场景化内容实现私域流量裂变转化,配合门店账号属地化运营(如区域热点借势、方言创作)深化区域获客。
由此构建"品牌号战略引领-高管IP认知赋能-员工号私域转化-门店号精准触达"的协同模式,标志着企业营销从单向品牌传播向全员全域运营的深度转变。
▲《矩阵纪元:企业新媒体生态位与实践图谱》部分截图
内容创作方式:从人力驱动到AI协同
人工智能技术在内容领域的应用已初露锋芒,尤其在剧情和文字创作上,AIGC(人工智能生成内容)开始发挥辅助作用。
AI正成为内容生产的“效率杠杆”,企业正在逐步试验以AI替代人力进行标准化内容的生产,从而让创意团队有更多精力专注于创意性情感化内容创作。这种转变不仅提升了内容的创作效率和质量,还有效降低了人力成本。
▲《矩阵纪元:企业新媒体生态位与实践图谱》部分截图
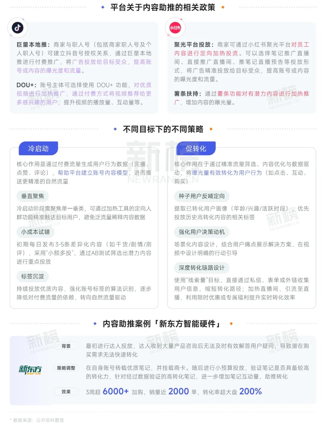
内容传播策略:从粗放式传播转向精细化助推
企业正通过矩阵内容与智能投放工具的深度协同,构建起"付费流量筛选内容—优质内容撬动自然流量—自然流量反哺账号权重"的增长飞轮。
这种策略不仅实现流量规模的指数级增长,更通过多圈层内容覆盖构建用户心智的立体认知网络,将短期流量势能转化为长效品牌资产,完成从流量收割到价值沉淀的进化升级。
▲《矩阵纪元:企业新媒体生态位与实践图谱》部分截图
行业差异化策略
行业特征分布—消费频次×客单价双维透视:
三类行业特征分类与运营锚点
28个行业呈现显著分化:低频高客单行业(汽车地产)用户决策长达3-6个月,需深度内容建立信任;中频中客单行业(3C/家居)依赖可视化爆款缩短2-4周决策周期;高频低客单行业(食品/服饰)以碎片化场景触发周内冲动消费,依托高频复购构建流量护城河。分类为后续策略分化提供底层逻辑支撑。
▲《矩阵纪元:企业新媒体生态位与实践图谱》部分截图
行业策略分化—低频高客单行业:
专业内容破信任壁垒,私域运营锁长期价值
以长周期、高价值用户运营为核心,通过专业内容渗透+私域精准服务+长效价值输出构建用户信任体系,驱动决策链路闭环。
▲《矩阵纪元:企业新媒体生态位与实践图谱》部分截图
矩阵运营效果—多维度视角下,
行业矩阵运营效果出现显著分化
为实现跨行业矩阵运营效果的科学评估,我们基于前期行业分类框架与策略路径,整合了五大核心维度:规模、活跃、内容、直播、涨粉,构建了一个全面且综合的品牌矩阵运营效果评估模型。
该模型通过数据标准化处理与平台差异化校准,将企业号运营效果量化,既可跨行业进行横向对比,又可跨周期进行纵向对比,既反映行业基准水位,又可精准定位运营短板。
▲《矩阵纪元:企业新媒体生态位与实践图谱》部分截图
标杆案例解构
低频高客单行业X私域流量沉淀矩阵
比亚迪
矩阵运营水平全行业第一,矩阵结构以官号为核心,联合高管、车主等账号,依车型系列划分KOS号,声量转化与引流到店转化并重,不同平台布局和内容有所侧重,实现广覆盖与精准营销。
▲《矩阵纪元:企业新媒体生态位与实践图谱》部分截图
中频中客单行业X平台闭环转化矩阵
大疆DJI
行业排名靠前,涨粉能力和内容质量亮眼。大疆DJI在抖音平台账号数量最多,社媒整体布局具有层次性。
各平台粉丝总数可观且增长强劲,全年实现粉丝层级大幅跃升。矩阵内容创作活跃,科普、产品展示等内容丰富,内容指数均处在较高水平。而直播上目前仅布局抖音,集中力量提升用户留存和转化。
▲《矩阵纪元:企业新媒体生态位与实践图谱》部分截图
「组织力×数据力×生产力」矩阵三力模型
以「组织力×数据力×生产力」三力模型为框架,提供可复用的企业矩阵基建方案。从搭建高效团队架构,到启用数据中台,再到应用AI工具,助力企业打造可持续扩张的矩阵运营体系。
▲《矩阵纪元:企业新媒体生态位与实践图谱》部分截图
报告领取方式
限于篇幅,该篇文章仅展示报告的部分内容
前往PC端矩阵通官网(matrix.newrank.cn)
报告与资讯-该报告详情页
领取完整版《矩阵纪元:企业新媒体生态位与实践图谱》
